Menu Icon
Giao dịch
VNSC / Tin tức mới nhất

4 DN huy động 24.000 tỷ đồng trái phiếu trong 2 ngày: Cùng ký hợp tác với 1 đại gia BĐS tham gia vào siêu đô thị biển sinh thái Cần Giờ

20:10 23/10/2025

khu do thi vinhomes can gio%20(1)

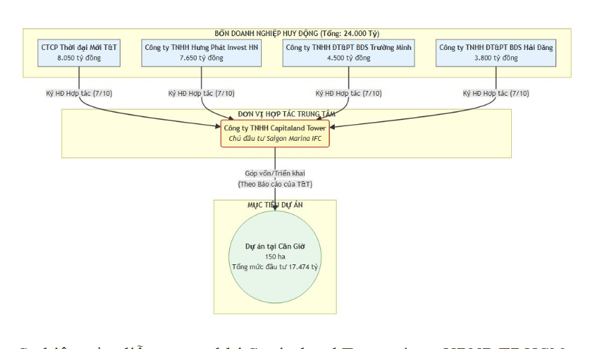
Một đợt huy động vốn 24.000 tỷ đồng trong hai ngày của 4 doanh nghiệp cho thấy sự tập trung nguồn lực đáng chú ý cho một dự án bất động sản tại Cần Giờ.

Theo dữ liệu từ Sở Giao dịch Chứng khoán Hà Nội (HNX), 4 doanh nghiệp đã phát hành 5 lô trái phiếu riêng lẻ trong 2 ngày 13 và 14/10, với tổng giá trị 

Cụ thể, CTCP Thời đại Mới T&T huy động 8.050 tỷ đồng qua hai lô mã NTJ12501 (5.550 tỷ đồng) và NTJ32502 (2.500 tỷ đồng) trong ngày 14/10.

Ba doanh nghiệp còn lại bao gồm Công ty TNHH Hưng Phát Invest Hà Nội (7.650 tỷ đồng), Công ty TNHH Đầu tư và Phát triển BĐS Trường Minh (4.500 tỷ đồng) và Công ty TNHH Đầu tư và Phát triển BĐS Hải Đăng (3.800 tỷ đồng).

image(48)

Một điểm chung được ghi nhận là trước đó, vào ngày 7/10, cả 4 pháp nhân này đều đã ký hợp đồng hợp tác kinh doanh với Công ty TNHH Capitaland Tower.

Mục đích huy động vốn của CTCP Thời Đại Mới T&T có liên quan đến sự hợp tác này. Báo cáo xếp hạng tín nhiệm của Saigon Ratings đối với CTCP Thời Đại Mới T&T (phát hành tháng 9/2025) nêu, mục đích phát hành trái phiếu là nhằm "góp vốn Hợp tác kinh doanh với Công ty TNHH Capitaland Tower (CTC) để tham gia một dự án thành phần, trong dự án xây dựng siêu đô thị biển sinh thái Cần Giờ".

image(47)

Sự kiện này diễn ra sau khi Capitaland Tower được UBND TP.HCM chấp thuận nhận chuyển nhượng hơn 150 ha đất tại một dự án ở Cần Giờ vào cuối tháng 9/2025. Gói chuyển nhượng này bao gồm đất xây nhà ở, công trình hỗn hợp và khách sạn nghỉ dưỡng, với tổng mức đầu tư được duyệt là 17.474 tỷ đồng.

image(46)

Về Capitaland Tower, dữ liệu cho thấy đây là pháp nhân có vốn điều lệ 22.500 tỷ đồng (tính đến tháng 8/2025), trong đó bà Lê Thị Huyền Linh (SN 1988) nắm 91,03% vốn. Doanh nghiệp này là chủ đầu tư dự án tháp Saigon Marina IFC (55 tầng) bên bờ sông Sài Gòn.

Tòa tháp Saigon Marina IFC được khánh thành vào ngày 19/8/2025.

image(45)

Phát biểu tại buổi lễ, Phó Chủ tịch thường trực HDBank, Tiến sĩ Nguyễn Thị Phương Thảo, chia sẻ: "Khoảnh khắc này, quá khứ và hiện tại đang nắm tay nhau bước vào tương lai – từ những người thợ Ba Son năm xưa đến các kỹ sư, chuyên gia hôm nay – tất cả nối tiếp một mạch nguồn chung: Ý chí – niềm tin vào một Việt Nam thịnh vượng đang vươn ra thế giới." 

Link gốc

Cùng chủ đề

Doanh thu môi giới toàn ngành chứng khoán lập kỷ lục mới, VNDirect, TCBS, Mirae Asset ngược dòng thụt lùi sau 4 năm
Doanh thu môi giới toàn ngành chứng khoán lập kỷ lục mới, VNDirect, TCBS, Mirae Asset ngược dòng thụt lùi sau 4 năm

Tin tức về sự tăng trưởng doanh thu môi giới của các công ty chứng khoán (CTCK) trong quý 3/2025 đã tạo ra một làn sóng tích cực trong ngành. Các CTCK như VPS và SSI đã tận dụng cơ hội này để mở rộng doanh thu môi giới. Tuy nhiên, một số CTCK khác như VNDirect và Mirae Asset lại ghi nhận sự suy giảm trong doanh thu môi giới, có thể do chính sách cạnh tranh gay gắt và các yếu tố khác nhau như chưa tham gia vào chương trình ưu đãi hoặc vấn đề bảo mật thông tin. Sự cạnh tranh giữa các CTCK ngày càng khốc liệt, đặc biệt là khi thị trường chứng khoán Việt Nam đang trở nên sôi động hơn. Để giành thị phần, các CTCK cần không ngừng nâng cao năng lực vốn để đáp ứng nhu cầu của nhà đầu tư, điều này dự kiến sẽ thúc đẩy cuộc đua tăng vốn giữa các CTCK trong thời gian tới.

Author icon VNSC by Finhay Calendar icon 23-10-2025 10:55:27
Lần đầu lộ diện không che xe VinFast giá rẻ mới tinh, bàn giao tháng sau: Có chi tiết khác ảnh đã công bố
Lần đầu lộ diện không che xe VinFast giá rẻ mới tinh, bàn giao tháng sau: Có chi tiết khác ảnh đã công bố

Tin tức về mẫu xe điện mới của VinFast, EC Van, đã tạo ra sự quan tâm lớn trong ngành sản xuất xe và vận tải. Việc lộ diện mẫu xe này không còn được dán đề can ngụy trang đã khiến nhiều người dùng quan tâm hơn đến các chi tiết thiết kế và tính năng của sản phẩm. Dự kiến, VinFast EC Van sẽ cạnh tranh trực tiếp với các mẫu xe tải cỡ nhỏ khác trên thị trường, như Suzuki Blind Van, với ưu điểm về kích thước lớn hơn, dung tích chứa hàng và khả năng di chuyển linh hoạt trong khu vực đô thị. Sự xuất hiện của VinFast EC Van có thể thúc đẩy sự cạnh tranh và sáng tạo trong ngành công nghiệp xe điện Việt Nam.

Author icon VNSC by Finhay Calendar icon 23-10-2025 10:20:12
CTR: Viettel Construction đưa ra cảnh báo mới
CTR: Viettel Construction đưa ra cảnh báo mới

Tin tức về văn bản giả mạo của Viettel Construction có thể ảnh hưởng đến uy tín và danh tiếng của công ty trong ngành xây dựng và viễn thông. Việc sử dụng tên thương hiệu và con dấu của công ty để lừa đảo có thể gây nên sự hoang mang và thiệt hại về uy tín. Điều này cũng có thể ảnh hưởng đến lòng tin của khách hàng và đối tác về tính minh bạch và trung thực của công ty.

Author icon VNSC by Finhay Calendar icon 23-10-2025 10:20:08

Trải nghiệm đầu tư thông minh
cùng VNSC by Finhay

QR Code
QR code tải ứng dụng VNSC by Finhay

VNSC by Finhay - Save & Invest

Chứng khoán & các tài sản khác

icon star icon star icon star icon star icon star 20K